湖南省医疗保障研究会
Hunan Medical Security Association
首页
新闻动态
研究会动态
行业动态
地市动态
互动交流
通知公告
医保政策
医保服务
党建工作
专业委员会
中医中药保障专委会
信息化专委会
康复保障专委会
罕见病保障专委会
商业健康保险专委会
生育保险专业委员会
医保信用管理专委会
长期护理保险专业委员会
医防融合与健康保障专业委员会
医疗服务价格专业委员会
医院医保管理专业委员会
药物经济专业委员会
关于研究会
研究会简介
研究会章程
研究会架构
研究会职责
搜索
搜索
首页
新闻动态
研究会动态
行业动态
地市动态
互动交流
通知公告
医保政策
医保服务
党建工作
专业委员会
中医中药保障专委会
信息化专委会
康复保障专委会
罕见病保障专委会
商业健康保险专委会
生育保险专业委员会
医保信用管理专委会
长期护理保险专业委员会
医防融合与健康保障专业委员会
医疗服务价格专业委员会
医院医保管理专业委员会
药物经济专业委员会
关于研究会
研究会简介
研究会章程
研究会架构
研究会职责
当前位置:
新闻动态
-
研究会动态
-
内容详情
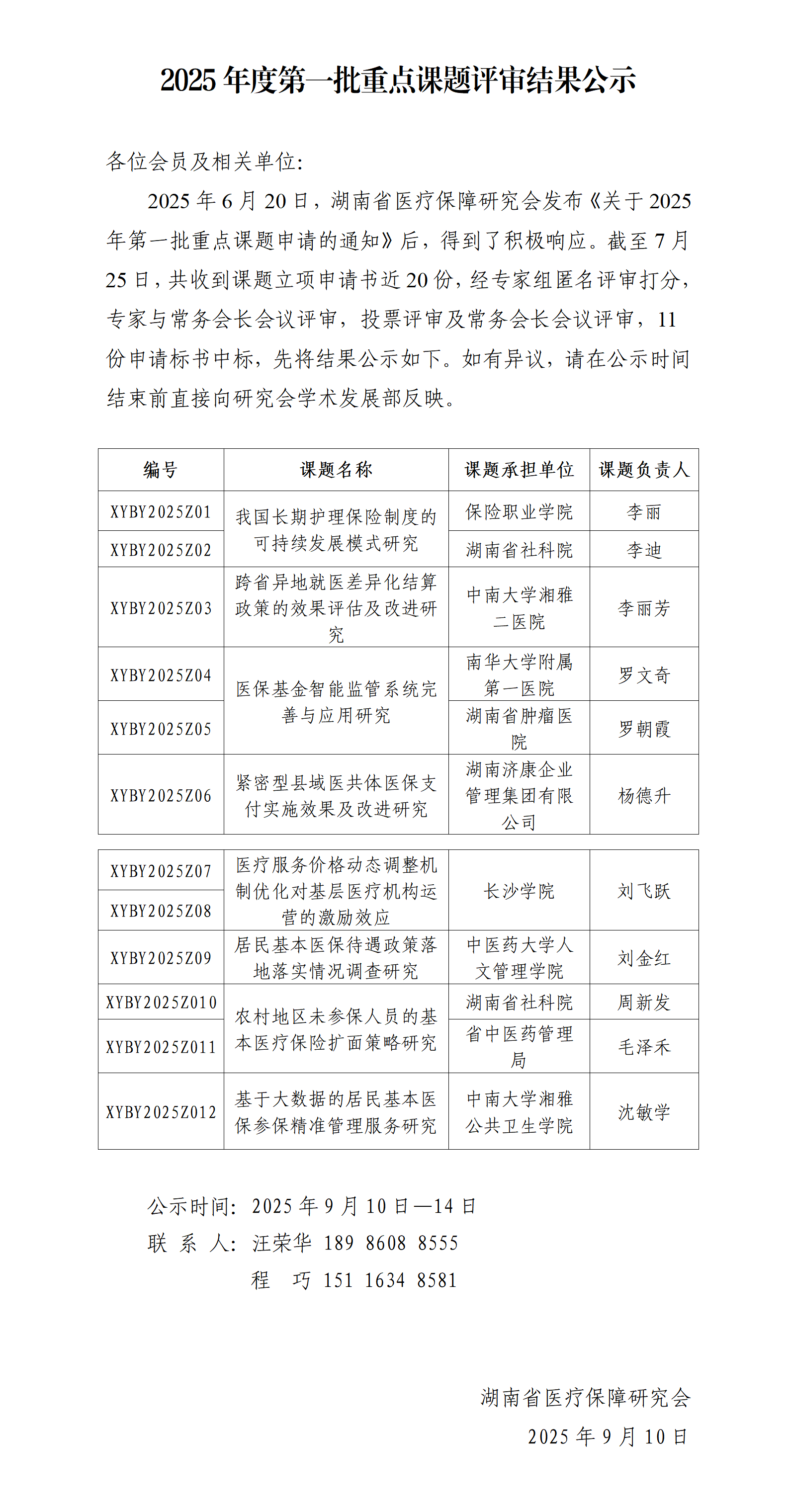
2025年度第一批重点课题评审结果公示
发布时间:2025-09-10
浏览:364次
上一篇:
关于辅助生殖课题在中信湘雅医院的调研工作
下一篇:
公立医院薪酬绩效管理与医保政策协同落地专题培训班在长沙举办
Copyright © 2026 湖南省医疗保障研究会
湘ICP备2024053582号-1
湖南艾珀因特信息科技有限公司
提供技术支持